sui 区块链的 mev(最大可提取价值)策略及未来展望
MEV 已成为区块链领域的核心议题,它关乎交易排序和套利机会。Sui 致力于通过 Sui 改进提案 (SIP) 和其他机制来引导 MEV 的发展,确保透明度、交易安全、网络健康以及参与者奖励。
除现有机制外,Sui 还计划引入更多机制,以确保其核心原则能有效指导 Sui 上 MEV 的演变。
设计原则与考量
Sui 的每笔交易都蕴含着潜在的利润机会。Sui 的 MEV 生态系统由以下机制构成:
Sui 的优先级排序如下:
交易提交
由于修改同一对象的交易按顺序执行,客户端之间竞争以争取更高的执行顺序。从系统角度来看,PGA 是一种有效的资源分配方式,可以防止垃圾邮件,同时在参与者之间重新分配 gas 费用。
PGA 的关键驱动因素是量化执行:
两种机制可以将交易引导至特定的 Sui 提交:
软捆绑交易提交 (SIP-19): 通过软捆绑提交的交易更有可能与有效捆绑一起包含在同一共识提交中。捆绑有效性条件要求所有交易的 gas 价格相同。这允许对原始交易及其后续交易进行链下拍卖,例如 Shio 提供的服务。 SIP-19
共识放大优先交易 (SIP-45): SIP-45 解决了共识提交中的潜在抖动问题,避免低 gas 价格的交易被排在高 gas 价格交易之后。SIP-45 通过放大高于 k x RGP (k 为系统参数,当前设置为 5,RGP 为参考 gas 价格) 的 gas 价格来增强共识提交。gas 价格为 n x RGP 的交易将被放大 n 倍。 SIP-19
选择合适的交易 gas 价格
客户端应考虑以下因素来确定 gas 价格:
发布交易信息
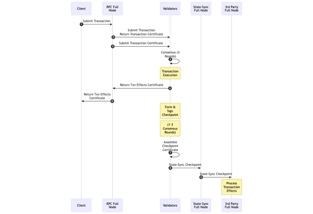
Sui 的每笔交易都带来潜在的利润机会。下图展示了共享对象交易的生命周期:

Sui 提供链下拍卖系统(例如 Shio)用于提交软捆绑交易,以及正在开发的共识区块流式传输系统,以实现低延迟的用户交易访问。
保护用户交易
用户交易需要保护免受前置交易、夹击和非自愿提交延迟的影响。Sui 的外部成员驱动机制和正在开发的 Mysticeti 快速路径协议都提供了相应的保护措施。SIP-19
Sui 的 MEV 演变
Sui 的 MEV 生态系统仍在发展中,未来将推出更多机制。优先 gas 拍卖和共识放大定义了当前系统,而时间锁加密和 Mysticeti 快速路径等创新将重塑交易执行和安全性。
免责声明: 此内容仅供一般教育和信息目的使用,不构成任何投资建议。
以上就是一文读懂Sui上MEV的现状与未来的详细内容
最新发现
相关资讯
芝麻开门交易所网页注册链接 gate交易app注册网址最新
本文详细介绍了芝麻开门交易所(Gate.io)网页版和Gate交易App的注册流程。 无论是网页注册还是App注册,都需要访问官方网站或应用商店下载正版App,然后填写用户名、密码、邮箱和手机号等信息,并完成邮箱或手机验证。
2025-04-02 13:15:00
芝麻开门官网入口 gate.io交易所进入地址
本文解答了“芝麻开门”官网入口和Gate.io交易所入口地址的问题。首先明确指出,“芝麻开门”并非已知正规交易平台,可能是错误信息或别称。Gate.io作为知名数字资产交易平台,其官方入口地址需谨慎查找,避免钓鱼网站。
2025-04-02 13:15:00
芝麻开门官网入口 芝麻开门交易所入口地址
网络上流传的所谓“芝麻开门官网入口”等信息可能为钓鱼网站,切勿轻信。 建议用户仅通过官方客服或官方合作伙伴获取正确入口地址,以确保账户安全。 本文将详细介绍如何安全访问芝麻开门官网。
2025-04-02 13:15:00
新闻热榜
热门应用
精彩专题