agridex:革新农业贸易的solana区块链平台
本通讯深入探讨基于Solana的AgriDex平台,它如何将价值2.7万亿美元的农业产业引入区块链世界。Solana生态系统需要超越meme币的短暂热潮,而AgriDex正致力于此。

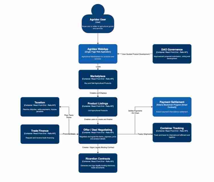
AgriDex是什么?
全球农业正面临技术变革,效率提升至关重要。然而,高昂的资本成本、食品质量标准不一致、复杂的贸易路线以及欺诈风险等问题阻碍了发展。AgriDex旨在通过去中心化市场解决这些挑战。

AgriDex的核心优势:
AgriDex提供了一个包容性市场,支持透明交易、简化的KYB流程、多种货币结算、智能合约以及可持续性认证的可视化。

AgriDex的核心功能包括:实时交易跟踪、灵活的支付条款、支持所有国际贸易术语解释通则(Incoterms)。AgriDex通过NFT代币化农业商品,为投资者、农民和政府创造价值。

团队与成就
AgriDex已获得超过600万美元融资,团队成员拥有金融、农业、法律和技术等领域的专业知识。

AGRI代币经济学
AGRI代币是AgriDex的治理代币,其用途包括:治理投票、利润回购和重新分配。 代币持有者可参与DAO治理,并决定代币的效用,例如:市场洞察订阅、流动性池奖励、影响力农业基金、按需数据服务以及环境和社会奖励计划。

代币分配
总供应量为7500万个AGRI代币,初始价格为0.065美元。 代币分配不包含公开发行。

总结
AgriDex利用Solana的优势,将现实世界资产(RWA)的叙事扩展到农业领域,旨在革新全球农业贸易,提升效率,并促进可持续发展。
以上就是什么是AgriDex?团队、成就、代币经济学和代币分配介绍的详细内容
最新发现
相关资讯
十大交易虚拟货币app平台 全球最大的数字货币交易所排行
全球十大数字货币交易所依次为:比特币(Binance)、OKX、Gate.io、火币(Huobi)、Coinbase、KuCoin、Kraken、Gemini、Bitfinex、Bitstamp。这些交易所以交易量、币种丰富度、安全性和用户体验等因素在业界领先。
2025-03-18 13:13:00
币圈十大数字货币app平台排行榜(2025年排行最新)
2025 年币圈十大数字货币交易平台排行榜: 比特币:庞大用户群、广泛资产选择、低交易费用、先进安全措施; OKX:高流动性、用户友好界面,提供衍生品产品; Gate.io:丰富资产选择、先进交易功能,提供投资工具和教育资源; 火币:广泛用户群、高流动性、低交易费用,提供各种资产选择; Crypto.com:低交易费用、先进安全措施,提供广泛资产和金融服务; Bybit等等。
2025-03-18 13:13:00
2025年数字货币APP平台哪个好?虚拟货币交易软件排行榜前十
2025 年数字货币 APP 平台排行榜前十:比特币、OKX、Gate.io、火币网、Coinbase、Crypto.com、Bybit、Gemini、KuCoin、Bitfinex,依次以交易量、费用、特色服务和安全措施为参考。
2025-03-18 13:13:00
新闻热榜
热门应用
精彩专题